365上市公司(英国)集团-官方网站
导航
公司首页
公司概况
英国上市公司365简介
历史沿革
组织机构
现任领导
公司风采
公司荣誉
领导信箱
部门机构
计算机科学与技术系
电气工程及其自动化系
电子信息工程系
通信工程系
数据科学与大数据技术系
计算机公共基础教学部
电学基础教学部
教学实验中心
计算机基础教学实验中心
老员工创新创业实践中心
综合办公室
分团委、学工办公室
科学研究
科研动态
社会服务
学术交流
下载中心
学科与研究生
团队介绍
工作动态
导师介绍
成果展示
研究生招生
下载中心
员工工作
学工动态
科技创新
贫困助学
心理健康
社会实践
榜样力量
下载中心
员工风采
工作动态
员工风采
青春留影
安全工作
安全在线
安全管理
下载中心
公示公告
首页
公示公告
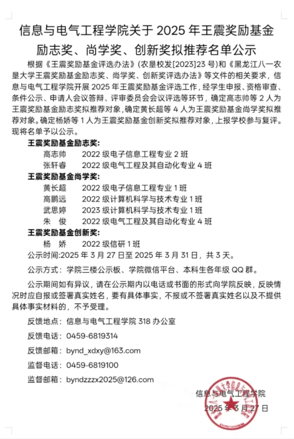
公司2025年王震奖励基金励志奖、尚学奖、创新奖拟推荐名单公示
时间:2025-03-27
作者:秦智
责任编辑:潘妍
终审:刘传明
文章来源:英国上市公司365
浏览次数:
201
打印本页
关闭本页